半导体清洗设备行业专题研究与投资策略
半导体清洗设备行业专题研究与投资策略
一、 序言
半导体清洗,用于去除芯片生产中产生的各种沾污杂质,是芯片制造中步骤最多的工艺。每一步光 刻、刻蚀、沉积、离子注入、CMP(化学机械抛光)后均需要清洗。长久以来,半导体清洗设备没 有光刻机、刻蚀机、沉积设备的耀眼光芒,常常被人们所忽视,甚至有人认为,芯片生产中所用的 清洗设备,并不具有很高的技术门槛。事实真的如此吗?半导体清洗设备是好的投资赛道吗?国产 替代进度又如何?本文将从半导体清洗工艺、清洗设备技术难度、市场空间、竞争格局等角度,来 探讨上述问题。
二、 半导体清洗,芯片制造的重要环节
1.1 污染源:颗粒、金属、有机物等沾污,芯片良率下降的罪魁
芯片制造需要在无尘室中进行,如果在制造过程中,有沾污现象,将影响芯片上器件的正常功能。 沾污杂质是指半导体制造过程中引入的任何危害芯片成品率及电学性能的物质。沾污杂质导致芯片 电学失效,导致芯片报废。据估计,80%的芯片电学失效都是由沾污带来的缺陷引起的。通常,无 尘室中的沾污杂质分为六类:
l 颗粒:颗粒是能粘附在硅片表面的小物体,颗粒能引起电路开路或短路。从尺寸上来说,半导 体制造中,颗粒必须小于最小器件特征尺寸的一半,大于这个尺寸的颗粒会引起致命缺陷。从 数量上来说,硅片表面的颗粒密度代表了特定面积内的颗粒数,颗粒数越多,产生致命缺陷的 可能性也越大。一道工序引入到硅片中超过某一关键尺寸的颗粒数,术语表征为每步每片上的 颗粒数(PWP),随着先进制程的进步,PWP 指标要求越来越高。
l 金属杂质:危害半导体工艺的典型金属杂质是碱金属,如钠、钾、锂等;重金属也会导致金属 污染,如铁、铜、铝、铬、钨、钛等。金属杂质可能来自化学溶液或者半导体制造中的各种工 序,如离子注入等,也可能来自化学品与传输管道和容器的反应。
l 有机物沾污:有机物主要指包含碳的物质,它们可能来自于细菌、润滑剂、蒸汽、清洁剂、溶 剂和潮气等。
l 自然氧化层:如果硅片被暴露于室温下的空气或含溶解氧的去离子水中,硅片的表面将被氧化, 这一薄氧化层被称为自然氧化层。自然氧化层一方面妨碍其他工艺步骤,如单晶薄膜的生长; 另一方面增加接触电阻,减少甚至阻止电流流过。
l 牺牲层:为了形成半导体微机结构的空腔或可活动的微结构,往往需要牺牲层支持,牺牲层起 分层作用,当上层膜形成后,需要将此层腐蚀掉。牺牲层若未被清洗干净,将造成器件电性失 效。
l 抛光残留物:要获得质量好的抛光片,必须使抛光过程中的化学腐蚀作用与机械磨削作用达到 一种平衡。抛光过后,残留物对后续工艺会造成较大影响,因此需要及时清洗
半导体清洗指对晶圆表面进行无损伤清洗,用于去除半导体硅片制造、晶圆制造和封装测试每个步 骤中可能产生的杂质,避免杂质影响芯片良率和性能。
清洗工艺贯穿整个半导体生产过程:
1) 在硅片制造环节,经抛光后的硅片,需要通过清洗工艺保证其表面的平整度和性能,从而提高 在后续工艺中的良率。
2) 在晶圆制造环节,晶圆经过光刻、刻蚀、沉积等关键工序前后均需要清洗,去除晶圆沾染的化 学杂质,减小缺陷率。
3) 在芯片封装阶段,芯片需要根据封装工艺进行 TSV(硅穿孔)清洗、UBM/RDL(凸点底层金属 /薄膜再分布技术)清洗。
三大环节中,晶圆制造环节的清洗步骤最多,清洗设备运用也最多,几乎每一步光刻、刻蚀、沉积、 离子注入、CMP(化学机械抛光)均需要经历清洗工艺。
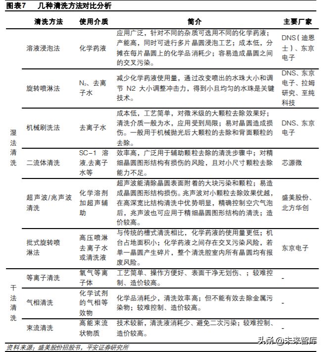
1.2 清洗方法:湿法清洗占据主导,物理方法决定工艺难度
根据清洗介质不同,半导体清洗技术主要分为湿法清洗和干法清洗两种工艺路线。目前湿法清洗是 主流的技术路线,占芯片制造清洗步骤数量的 90%以上。
l 湿法清洗是针对不同的工艺需求,采用特定化学药液和去离子水,对晶圆表面进行无损伤清洗, 以去除晶圆制造过程中的颗粒、自然氧化层、有机物、金属污染、牺牲层、抛光残留物等物质, 可同时采用超声波、加热、真空等物理方法。
l 干法清洗指不使用化学溶剂的清洗技术,主要包括等离子清洗、超临界气相清洗、束流清洗等。
1)湿法清洗——化学方法
湿法清洗可以进一步分为化学方法和物理方法。化学方法采用化学液实现清洗,随着工艺的改进, 化学清洗方法朝着减少化学液的使用量和减少清洗步骤两个方向发展。化学清洗方法包括包括 RCA、 改进 RCA、IMEC 等。
①RCA 清洗:由美国无线电公司(RCA)于 20 世纪 60 年代提出,目前被认为是工业标准湿法清 洗工艺。该方法主要由一系列有序侵入不同的化学液组成,即 1号标准液(SC1)和 2号标准液(SC2)。 1号标准液化学配料为:NH4OH:H2O2:H2O(1:1:5),2号标准液化学配料为:HCL:H2O2:H2O(1:1:6)。
②改进 RCA清洗:RCA 清洗使用了大量的化学液,实际应用中被做了改进。改进 RCA 清洗方法主 要稀释了化学液,SC1 化学液比例由传统的 1:1:5 稀释为 1:4:50。稀释化学液对人体健康安全有很 多改善,同时减少了化学液的使用,降低了工厂成本及对环境的污染。
③臭氧清洗:臭氧清洗是一种高效而简单的清洗方法。通过加入臭氧及双氧水到氢氟酸中可有效去 除金属离子。
④IMEC清洗:IMEC(Interuniversity Microelectronics Center)在清洗工艺技术中做了大量的研究 工作,其中最重要的贡献是应用了稀释的 RCA 清洗技术,并且 IMEC已经描绘出未来的清洗技术发 展方向:清洗技术是朝着减少化学液及清洗流程的方向发展。
2)湿法清洗——物理方法
物理清洗方法:物理方法通常作为辅助方法,结合化学液实现更好的清洗效果。物理清洗方法包括 机械刷洗法、超声波/兆声波清洗法、二流体清洗法、旋转喷淋法等。当今半导体清洗工艺,化学药 液基本相同,辅助的物理方法往往成为不同工艺的主要差别,也成为半导体清洗工艺的核心难点。
①机械刷洗法:配置专用刷洗器,利用刷头与晶圆表面的摩擦力,配合去离子水以达到去除颗粒杂 质的清洗方法。
②超声波/兆声波清洗:超声波常被用作一种辅助的能量来源,它可以配合 SC1等药液,加强清洗效 果。其原理是超声波通过清洗液体传播,液体中的气泡在声波的驱动下,会快速的变大变小,产生 冲击力,从而驱动颗粒脱离硅片表面。但当振幅很大时,有些气泡会破裂,在局部产生非常大的冲 击力。
l 超声波的频率是重要的参数,频率越低,气泡破裂的可能性越大,冲击力越大;频率越高,气 泡振幅越小,来不及破裂就进入缩小周期,同时也减少了气泡数量,降低了冲击力。通常将频 率 20-40kHz 称为超声波清洗,1-4MHz 工艺频率称为兆声波清洗。随着特征尺寸的减小,冲击 力大容易导致图形倒塌,因此常用的频率为 1-4MHZ,以保持适当的冲击力。
l 超声波技术的关键是如何得到均匀的能量,盛美专利技术 SAPS(Space Alternative Phase Shift, 空间交替相移技术),通过周期性变化的超声波与硅片的距离,以及间断性的开关兆声波发生器, 使得一定时间内,传递到硅片上的总能量相等。克服了超声波能量均匀性难题,在实际运用中 效果良好。
③旋转喷淋法:基于喷嘴的清洗方法(Nozzle based),特点是通过不同的喷嘴,喷出不同的药液, 例如水柱、水雾等,利用冲击力去除颗粒。冲击力的大小取决于液体颗粒的大小以及速度。该技术 的发展分为两个阶段:
l 早期的 Jet 工艺:直接喷水柱到旋转的硅片上,冲击力大,清洗效果不错,但容易导致图形坍 塌。
l 之后推出 Nano Spray 技术:将 N2通入去离子水中,形成水雾,以很高的速度喷到硅片表面, 成为去除颗粒的动力,以解决图形坍塌问题。这种技术中,水珠颗粒越大,冲击力越大。如何 得到小且均匀的水珠是关键技术。水珠的大小主要通过改变喷嘴孔径实现,通过调节 N2的大小 也能改变冲击力。
④二流体清洗方法:一种精细化的水气二流体雾化喷嘴,在喷嘴的两端分别通入液体介质和高纯氮 气,使用高纯氮气为动力,辅助液体微雾化成极微细的液体粒子被喷射至晶圆表面,从而达到去除 颗粒的效果。这样的流体接近液体的密度,接近气体的表面张力以及粘性,适用于高深宽比结构, 或是不能沾水表面的清洗。
3)干法清洗
除湿法清洗外,同样存在几种干法清洗方法,不过运用较少,包括:
①等离子体基干法清洗:在强电场作用下,使氧气产生等离子体,迅速使光刻胶气化成为可挥发性 气体状态物质并被抽走。
②气相清洗:利用液体工艺中对应物质的气相等效物与圆片表面的沾污杂质相互作用。
③束流清洗:利用高能量的、呈束流状的物质流,与圆片表面的沾污杂质发生相互作用,从而清除 晶圆表面杂质。
1.3 本章小结
经过以上分析,我们得出以下结论:
(1)半导体清洗是芯片制造的重要环节。如果清洗精度不够,残留杂质将导致芯片电学失效。芯片 生产中,80%的电学失效都是由沾污带来的缺陷引起的,半导体清洗工艺对芯片良率至关重要。
(2)半导体清洗工艺难点在于不同的物理辅助方法。半导体清洗主要采用湿法工艺,即利用化学药 液清洗,同时常常借助物理方法增强清洗效果,如超声波/兆声波、旋转喷淋、二流体等方法。清洗 过程中,化学药液基本相同,辅助方法往往成为清洗工艺的主要难点。
二、 清洗设备:全球市场超 30 亿美元,DNS 是绝对龙头
2.1 清洗设备:芯片良率的重要保障,单片设备成为主流
半导体清洗设备通过不断将各种污染杂质控制在工艺要求范围内,提高芯片的良率和性能,是芯片 良率的重要保障。随着芯片技术的不断提升,清洗设备的要求也越来越高。根据结构清洗设备可分 为单片清洗设备、槽式清洗设备、批式旋转喷淋清洗设备、洗刷器等。
在集成电路制造的先进工艺中,单片清洗设备已取代槽式设备成为主流,主要由于:
1) 单片清洗能够在整个制造周期提供更好的工艺控制,改善了单个晶圆和不同晶圆间的均匀性, 提高了产品良率;
2) 更大尺寸的晶圆和更先进的工艺对于杂质更敏感,槽式清洗出现交叉污染的概率更大,进而危 及整批晶圆的良率,带来高成本的芯片返工支出。在 40nm 以下工艺,单片清洗设备已成为主 流。
清洗方法和工艺方案构成清洗设备的技术门槛。
1) 不同的清洗方法往往构成不同设备厂家的核心竞争力,相关厂家通过专利对各自的技术路线进 行保护。例如对于单片清洗设备,不同厂家可以选择旋转喷淋、兆声波等不同方法进行清洗。 不同方法拥有不同的优势,这也给予了后起玩家进行差异化竞争的机会。
2) 对于同一类型、相同清洗方法的设备而言,不同的硬件组合和工艺方案,也会产生明显的设备 性能差别。对于后起玩家而言,如何避免已有玩家的专利,并进行性价比的追赶,是竞争中获 胜的核心要点。
清洗设备单台价值和毛利率均非常高。对比盛美股份和中微公司产品,我们发现,清洗设备单价高 于刻蚀设备,毛利率和刻蚀设备接近。
l 从单价来看,2018年盛美股份单片清洗设备单价约 2500万元,槽式清洗设备单价约 1600万 元(2019年数据,2018年没有槽式设备数据);而 2018年中微公司半导体刻蚀设备单价约为 800 万元。
l 从利润水平来看,2018年中微公司刻蚀设备毛利率达 47.52%,盛美股份单片清洗设备毛利率 为 44.50%,与刻蚀设备毛利率基本相当。
2.2 全球市场规模超 30 亿美元,DNS 是绝对龙头
半导体清洗设备跟随全球半导体行业景气度共同变化。根据 Gartner数据,2019年全球半导体清洗 设备市场规模为30.49亿美元,相比2018年的34.17亿美元下滑10.77%,占全球半导体设备的 5%, 是第五大设备构成。2019年大陆半导体设备全球占比约 23%,若假设大陆清洗设备全球占比同样为 23%,则 2019 年大陆半导体清洗设备市场规模达 7 亿美元。
SEMI 最新预测,2020年、2021年全球半导体设备市场将分别增加 6%,11%。我们假设清洗设备 占比不变,则 2020年、2021年全球半导体清洗设备市场规模将分别达 32.32亿美元、35.87亿元。
从结构来看,2019年单片清洗设备、槽式清洗设备、批式旋转喷淋清洗设备、洗刷器等类型清洗设 备的市场规模分别为 22.76亿美元、5.52亿美元、0.13亿美元、2.08亿美元,占比分别为 74.63%、 18.10%、0.44%、6.83%。单片清洗设备是目前市场的绝对主流,且随着集成电路特征尺寸的进一 步缩小,单片清洗设备在 40nm 以下制程中的运用更加广泛,未来占比有望逐步提高。
随着芯片先进制程的进步及芯片结构的复杂化,清洗设备市场有望量价齐升。
1) 根据摩尔定律,芯片工艺节点不断缩小,由 12μm-0.35μm(1965年-1995 年)到 65nm-22nm (2005年-2015年),且还在向更先进的方向发展,如 14nm-5nm。随着芯片工艺的不断进步, 清洗工序的数量大幅提高,所需的清洗设备数量也在持续增长。
2) 当工艺尺寸达到 14nm 之后,存储技术将会达到尺寸缩小的极限,存储芯片逐步从二维(2D) 结构向三维(3D)结构推进。例如在 3D NAND(计算机闪存设备)制造工艺中,需将原来 2D NAND 中二维平面横向排列的串联存储单元改为垂直排列,通过增加立体层数,解决平面上难 以微缩的工艺问题,堆叠层数也从 32 层、64 层向 128 层发展。存储技术从 2D 向 3D 转变, 清洗晶圆表面的基础上,还需在无损情况下清洗内部污染物,对清洗设备提出了更高的技术要 求,清洗设备单台价值量不断提升。
竞争格局方面,迪恩士、东京电子、拉姆研究是全球半导体清洗设备龙头,2019年 CR3接近 90%。 其中,迪恩士(DNS)是绝对龙头,全球份额达 50%。国内公司中,盛美股份、北方华创 2019 年 全球份额分别为 3%、1%。
l 迪恩士:成立于 1943 年,总部位于日本京都,是日本半导体专用设备和 LCD 生产设备公司, 客户遍及日本、韩国和中国台湾地区。DNS 主要产品包括清洗设备、刻蚀设备、涂胶/显影设 备等,其中清洗设备在半导体业界具有极高的市占率,全球市占率达 50%。
l 东京电子:成立于 1963 年,总部位于日本东京,主要从事半导体设备的研发、生产和销售, 其主要产品包括涂布/显像设备、热处理成膜设备、干法刻蚀设备、CVD、湿法清洗设备及测试 设备,其清洗设备 2019 年全球份额达 27%。
拉姆研究:成立于 1980年,总部位于美国加州弗里蒙特,是向全球半导体产业提供晶圆制造设备和 服务的主要供应商之一。该公司的主要产品包括用于制造集成电路的刻蚀设备、气相沉积设备、电 镀设备、清洗设备等半导体加工设备。其清洗设备 2019 年全球份额达 12%。
两大类核心清洗设备中:1)单片清洗设备的全球供应商分别为迪恩士、东京电子、拉姆研究、韩国 SEMES、盛美股份。2019年迪恩士、东京电子、拉姆研究份额分别为 45%、29%、16%,CR3达 到 90%。2)槽式清洗设备中,2019年迪恩士、东京电子、北方华创份额分别为 71%、18%、7%, 迪恩士一家独大。
2.3 本章小结
根据以上分析,我们认为:
(1)单片清洗设备凭借无交叉污染和良率优势,已替代槽式设备成为主流。半导体清洗设备单价和 毛利率均非常高。
(2)不同的清洗方法往往构成不同设备厂家的核心竞争力,相关厂家通过专利对各自的技术路线进 行保护。不同方法拥有不同的优势,这也给予了后起玩家进行差异化竞争的机会。对于同一类型、 相同清洗方法的设备而言,不同的硬件组合和工艺方案,也会产生明显的设备性能差别。后起玩家 如何避免已有玩家的专利,并进行性价比的追赶,是其发展中关注的要点。
(3)全球清洗设备市场规模超 30亿美元,大陆市场约 7亿美元。随着芯片先进制程的进步及芯片 结构的复杂化,清洗设备市场有望量价齐升。
(4)全球竞争格局方面,迪恩士是全球龙头,市占率达 50%,其次是东京电子和拉姆研究,CR3 接近 90%。国内公司中,盛美股份、北方华创 2019 年全球份额分别为 3%、1%。
三、 国产替代:差异化路线追赶,国内份额快速提升
3.1 差异化路线研发,国产单片、槽式清洗设备全方位追赶
国内半导体清洗设备企业盛正在多方位追赶。其中,盛美股份在单片清洗设备、北方华创在槽式清 洗设备领域均取得了较好的效果。2019 年盛美股份在全球单片清洗设备份额达 4%,北方华创在槽 式清洗设备份额达 7%。
l 盛美股份:成立于 2005 年,总部位于上海,是国内半导体清洗设备龙头企业,主要产品为集 成电路领域的单片清洗设备,其中包括单片 SAPS 兆声波清洗设备、单片 TEBO兆声波清洗设 备、单片背面清洗设备、单片刷洗设备、槽式清洗设备和单片槽式组合清洗设备等,产品线较 为丰富。
l 北方华创:成立于 2001年,是由北京七星华创和北方微电子于 2016年战略重组而成,总部位 于北京市;主要产品分为精密元器件、半导体设备、真空设备、锂电设备等。2018年北方华创 收购了美国半导体清洗设备公司 Akrion,完善了清洗设备产线。目前公司主要清洗设备产品为 单片和槽式清洗设备,可适用于技术节点为 65nm、28nm 工艺的芯片制造。
l 芯源微:成立于 2002 年,总部位于辽宁沈阳,主要产品包括光刻工序涂胶显影设备(涂胶/显 影设备、喷胶设备)和单片式湿法设备(清洗设备、去胶设备、湿法刻蚀设备),可用于 6 英 寸及以下单片处理(如 LED晶圆制造环节)及 8/12英寸单片处理(如晶圆制造及先进封装环)。
l 至纯科技:成立于 2000 年,总部位于上海。公司产品包括高纯工艺集成系统、光传感及光器 件、半导体清洗设备等,公司具备生产 8-12英寸高阶单晶圆湿法清洗设备和槽式湿法清洗设备 的相关技术,能够覆盖包括晶圆制造、先进封装、太阳能在内多个下游行业的市场需求。
国内企业采用差异化竞争路线。从技术原理来说,海外巨头清洗设备多采用旋转喷淋技术,国内设 备厂商采取差异化研发路线,积极研发兆声波、二流体清洗法等技术实行追赶,并以盛美为代表, 取得了非常好的效果,实现了单片清洗设备在先进工艺上的进口替代。
3.2 大陆芯片厂开启扩建大潮,清洗设备加速国产替代
全球半导体设备市场空间庞大。根据日本半导体制造装置协会(SEAJ)统计,2016-2018年,全球 半导体设备销售额分别为 412.4亿美元、566.2亿美元、645.3亿美元,同比增长 13%、37%、14%, 呈现三年景气向上周期。2019 年受贸易战等多方面因素影响,全球半导体设备销售额下滑 7%至 597.5 亿美元。2020 年一季度,全球半导体设备销售额达 155.70亿美元,同比增长13%。
中国大陆半导体设备连续多年景气向上。2013-2019年中国大陆半导体设备市场持续 6年景气向上。 2019 年尽管全球半导体设备销售额下滑,但大陆半导体设备依然实现正增长,同比增长 3%至 134.5 亿美元,占全球比重达 23%。2020年一季度,大陆半导体设备销售额达 35.0亿美元,同比增长 48%, 维持高景气趋势。
半导体设备国产化率提升空间巨大。根据中国电子专用设备工业协会统计,2019年我国国产半导体 设备销售收入约 67亿元人民币,按照 1:7汇率换算,2019年我国半导体设备国产化率仅为 7%,其 中半导体清洗设备国产化率仅约为 13%。
半导体设备国产替代机会来自于国内晶圆厂的扩产。根据芯思想研究院统计数据,截至 2019年底, 中国大陆共有 14 条 8 英寸及以上的产线在建,同时 12 条线产能正在爬坡,此外 7 条线规划中。
除上述产能外,中芯国际和长江存储作为国内代工厂和存储厂的代表,2020年以来,多次公布新的 扩产计划。
l 中芯国际进一步扩产将带来新的设备需求。2020 年,中芯国际登录科创板,募集资金 457 亿 元,用于 12英寸芯片 SN1项目、成熟工艺生产线建设项目、先进及成熟工艺研发项目和补充 流动资金,公司计划将 14nm 及以下产能从当前的 6千片/月提高到 3.5万片/月。此外,公司近 期与北京管委会签订合作框架协议,成立合资公司聚焦于生产 28纳米及以上集成电路项目(公 司控股 51%),项目首期规划是10 万片/月的 12 英寸晶圆产能。
l 2020 年 6 月,长江存储二期开工建设。长江存储为国家存储器基地项目,总投资达 240 亿美 元,分两期建设,一期项目期主要实现技术突破,并建成 10 万片/月产能;二期规划产能 20 万片/月,两期项目达产后月产能共计 30万片。项目一期 2016年开工建设,截至 2019年底产 能约 2万片/月,预计 2020年底产能将达到 5万片/月。随着一期产能持续爬坡,和二期的开工 建设,长江存储将为国内半导体设备商带来巨大的订单机会。
在国产芯片厂产能扩张中,优秀的国产设备商不断进取,把握住了重要机会。在半导体清洗设备领 域,盛美股份凭借创新的技术优势,取得了显著的进步。据中国国际招标网数据,长江存储第 14-38 批设备招标中,公布了 88 台清洗设备中标名录,其中迪恩士、盛美股份、拉姆研究占据榜单前三, 中标台数分别为 25 台、18 台、16 台,份额分别为 28%、20%、18%。盛美股份获得 20%的清洗 设备份额,远高于其全球 3%的份额。北方华创中标了 2台清洗设备,占比为 2%,亦高于其全球 1% 的份额。
3.3 本章小结
根据以上分析,我们可以得出以下几点结论:
(1)国际清洗设备巨头多采用旋转喷淋技术,国内清洗设备厂商采用差异化路线进行追赶,如盛美 股份、北方华创研发兆声波清洗技术,芯源微研发二流体清洗技术,并取得了不错的成效。
(2)目前大陆集成电路设备自主化率仅为 7%,国产替代空间巨大。大陆将开启芯片投资大潮,新 建、产能爬坡、规划的芯片产线众多,有望为国产半导体设备商带来重要机会。
(3)在长江存储近几年的半导体清洗设备招标中,盛美股份获得 20%的清洗设备份额,北方华创 份额为 2%,均高于其全球平均水平。国产清洗设备厂有望把握国产芯片产线扩产大潮,提高市占率。
四、 投资建议(略)
我们认为,国产半导体清洗设备厂商迎来行业扩容和国产替代的双重机遇:一方面,随着芯片工艺 的进步及芯片结构的复杂化,清洗设备量价齐升,行业规模有望进一步扩容;另一方面,受益于国 内芯片产线的加速建设和产能爬坡,国内清洗设备厂商通过差异化路线追赶,份额有望快速提升。
(。报告来源:平安证券)
更多内容请参见报告原文。获取报告请登录。
请拨打全国免费咨询热线:400-160-6690,联络我们的专业销售人员,其他更多信息,请浏览公司官网(www.cd-estt.com)










